Was passiert, wenn Sie sich bei uns melden?
Nachdem Sie uns eine Mail geschrieben haben, setzen wir uns innerhalb von einer Woche mit Ihnen in Kontakt. Wenn wir die Kriterien zur Teilnahme mit Ihnen geklärt haben, haben Sie vier Wochen Zeit, um Absprachen hinsichtlich Urlaubstage und Verhinderungspflege treffen zu können.
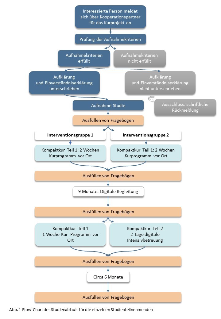
Bevor Sie nach Oberstdorf fahren, erheben wir die ersten Daten, dazu füllen Sie online Fragebögen von uns aus. Außerdem wählen Sie vor Kur-Start aus, ob Sie in Gruppe 1 oder 2 sein möchten (siehe Schaubild). Diese Auswahl erfolgt durch Sie selbst, um die Planung von Urlaubszeiten und die frühzeitige Organisation einer Betreuung für Ihre Angehörige / Ihren Angehörigen zu ermöglichen.
Weil wir nur eine bestimmte Anzahl an Plätzen pro Gruppe anbieten können, werden diese in der Reihenfolge des Anmeldeeingangs vergeben.
Wie läuft das Projekt genau ab?
Die Kompaktkur selbst besteht aus drei aufeinander aufbauenden Schritten, die sich gut in den Pflegealltag einfügen lassen.
Zwei Wochen Kompaktkur vor Ort in Oberstdorf
Zum Start verbringen Sie zwei Wochen in Oberstdorf. Wir können zwei Termine zur Wahl stellen: entweder vom 11.05. bis 22.05.2026 oder vom 09.11. bis 20.11.2026. Die Kompaktkur findet ambulant statt. Das heißt, dass Sie tagsüber am Programm in der Klinik Hohes Licht teilnehmen werden. Die Nacht verbringen Sie in einem Hotel in Oberstdorf. Diese Kosten und die Kosten für die An- und Abreise müssen Sie selbst aufbringen. Dafür steht allen Teilnehmenden ein Zuschuss von 80€ pro Nacht zur Verfügung.Das kostenlose Kurprogramm beinhaltet Möglichkeiten zur Bewegung, zur Entspannung und zu Gesprächen in Form von Gruppensitzungen. Ihnen soll ermöglicht werden, über Belastungen zu sprechen, Erfahrungen auszutauschen und gemeinsam neue Wege im Umgang mit Stress, Verantwortung und Selbstfürsorge zu entwickeln.
- Digitale Begleitphase
Nach dem Aufenthalt in Oberstdorf folgt eine neunmonatige digitale Begleitung. Sie unterstützt dabei, das in der Kompaktkur Gelernte Schritt für Schritt in den Alltag zu übertragen und dranzubleiben – auch wenn die Pflege wieder viel Raum einnimmt. - Auffrischungskur (im Januar/Juli 2027)
Nach neun Monaten gibt es eine Auffrischungsphase, in der Sie das Programm noch einmal aufgreifen und vertiefen können. Je nach Gruppe läuft diese Phase unterschiedlich ab:- Gruppe 1 nimmt an einer einwöchigen Auffrischungskur vor Ort in Oberstdorf teil.
- Gruppe 2 erhält eine zweitägige digitale Intensivbetreuung und zusätzlich mehr digitale Treffen während der Begleitphase.
Beide Gruppen bekommen die gleiche Unterstützung und Zeit für die Inhalte – der Unterschied liegt nur darin, ob diese Zeit eher vor Ort oder digital stattfindet. So können wir herausfinden, welche Form pflegende Angehörige als hilfreicher erleben und was sich im Alltag besser umsetzen lässt.
Was untersuchen wir?
In der Studie möchten wir herausfinden:
- Wie wird die Kompaktkur insgesamt erlebt?
- Wie zufrieden sind pflegende Angehörige mit dem Ablauf und den Inhalten?
- Wie gut lässt sich die Kompaktkur in das Leben pflegender Angehöriger integrieren?
- Und welche Form – vor Ort oder digital – passt besser zu den Bedürfnissen pflegender Angehöriger?
Neben der Zufriedenheit interessieren uns aber auch gesundheitliche und seelische Aspekte, zum Beispiel:
- Wie sich Ihr Wohlbefinden und Ihre Stimmung entwickeln,
- ob sich körperliche oder psychische Belastungen verändern,
- wie Sie mit Stress und Anforderungen umgehen,
- und ob Sie sich im Alltag gestärkter oder entlasteter fühlen.
Auch einige Informationen zur Pflegesituation fließen ein – etwa, wie aufwendig die Pflege ist oder welche Unterstützung bereits genutzt wird.
Zur Erhebung dieser Daten nutzen wir Fragebögen und kurze Interviews, in denen Sie Ihre Erfahrungen und Einschätzungen teilen können. So erfassen wir sowohl messbare Ergebnisse als auch persönliche Rückmeldungen.
Alle Angaben werden streng vertraulich behandelt und pseudonymisiert ausgewertet. Uns geht es nicht darum, einzelne Personen zu bewerten, sondern zu verstehen, was pflegende Angehörige brauchen, damit Unterstützung wirklich wirkt.



